General Description
A: SPECIFICATION

B: COMPONENT
1. WATER PUMP

Tightening torque: N*m (kgf-m, ft-lb)
T1: First 12 (1.2, 8.9)
      Second 12 (1.2, 8.9)
T2: 12 (1.2, 8.9)
2. RADIATOR & RADIATOR FAN

Tightening torque: N*m (kgf-m, ft-lb)
T1: 5 (0.5, 3.7)
T2: 7.5 (0.8, 5.5)
T3: 12 (1.2, 8.9)
C: CAUTION
Be wary of receiving burns from heated parts.
D: PREPARATION TOOL
1. SPECIAL TOOL

2. GENERAL TOOL

Radiator Fan System
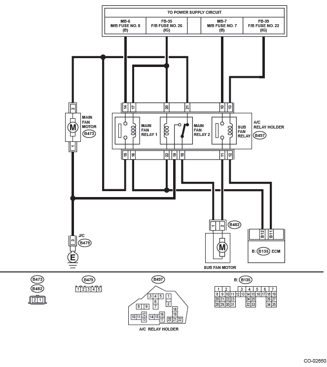
A: WIRING DIAGRAM

B: INSPECTION
Operating condition: Radiator fan operates depending on the radiator fan operation mode related to engine coolant temperature or the radiator fan operation mode related to A/C compressor load, whichever is higher as an operation mode.


DIAGNOSIS:
Radiator main fan and radiator sub fans do not rotate under the above operating conditions.




Engine Coolant
A: REPLACEMENT
1. DRAINING OF ENGINE COOLANT
1) Lift up the vehicle.
2) Remove the under cover. <Ref. to EI-35, REMOVAL, Front Under Cover.>
3) Remove the drain plug to drain engine coolant into container.
NOTE: Remove the radiator cap so that engine coolant will drain faster.

4) Install the drain plug.
5) Install the under cover. <Ref. to EI-35, INSTALLATION, Front Under Cover.>
2. FILLING OF ENGINE COOLANT
1) Pour cooling system conditioner through the filler neck.
Cooling system protective agent: Refer to "SPECIFICATION" for cooling system protective agent. <Ref. to CO(H4SO)-2, SPECIFICATION, General Description.>
2) Pour engine coolant into the radiator up to the filler neck position.
Recommended engine coolant:
Refer to "SPECIFICATION" for recommended engine coolant. <Ref. to CO(H4SO)-2, SPECIFICATION, General Description.>
Engine coolant level: Refer to "SPECIFICATION" for engine coolant level. <Ref. to CO(H4SO)-2, SPECIFICATION, General Description.>
Engine coolant concentration: Refer to "ADJUSTMENT" for the recommended engine coolant concentration. <Ref. to CO(H4SO)-15, ADJUSTMENT, Engine Coolant.>
NOTE: The SUBARU Super Coolant contains anti-freeze and anti-rust agents, and is especially made for Subaru engines with an aluminum cylinder block.
Be sure to use SUBARU Super Coolant, since other coolant may cause corrosion.
3) Fill engine coolant into the reservoir tank up to "FULL" level.

4) Close the radiator cap and start the engine.
Race 5 to 6 times at 3,000 rpm or less, then stop the engine. (Complete this operation within 40 seconds.)
5) Wait for one minute after the engine stops, and open the radiator cap. If the engine coolant level drops, add engine coolant into radiator up to the filler neck position.
6) Perform the procedures 4) and 5) again.
7) Attach the radiator cap and reservoir tank cap properly.
8) Start the engine and operate the heater at maximum hot position and the blower speed setting to "LO".
9) Run the engine at 2,000 rpm or less until radiator fan starts and stops.
NOTE: Be careful with the engine coolant temperature to prevent overheating.
10) Stop the engine and wait until the engine coolant temperature lowers to 30ºC (86ºF) or less.
11) Open the radiator cap. If the engine coolant level drops, add engine coolant into the radiator up to the filler neck position and the reservoir tank to "FULL" level.
12) Attach the radiator cap correctly.
13) Set the heater setting to maximum hot position and the blower speed setting to "LO" and start the engine. Perform racing at 3,000 rpm or less. If the flowing sound is heard from the heater core, repeat the procedures from step 9).
B: ADJUSTMENT
1. PROCEDURE TO ADJUST THE SUBARU SUPER COOLANT CONCENTRATION
CAUTION: SUBARU Super Coolant concentration must be used from 50 to 60% to assure the best performance of the anti-freeze and anti-rust agents.
To adjust the concentration of SUBARU Super Coolant according to temperature, find the proper SUBARU Super Coolant concentration in the table, and add diluting water to the SUBARU Super Coolant (concentrated type) until it reaches the proper dilution.

Recommended Engine Coolant and Water for Dilution: Refer to "SPECIFICATION" for the recommended engine coolant and diluting water. <Ref. to CO(H4SO)-2, SPECIFICATION, General Description.>
Water Pump
A: REMOVAL
1) Remove the radiator. <Ref. to CO(H4SO)-20, REMOVAL, Radiator.>
2) Remove the V-belts. <Ref. to ME(H4SO)-43, REMOVAL, V-belt.>
3) Remove the crank pulley. <Ref. to ME(H4SO)- 45, REMOVAL, Crank Pulley.>
4) Remove the timing belt cover. <Ref. to ME(H4SO)-47, REMOVAL, Timing Belt Cover.>
5) Remove the timing belt. <Ref. to ME(H4SO)-48, TIMING BELT, REMOVAL, Timing Belt.>
6) Remove the automatic belt tension adjuster.

7) Remove the camshaft position sensor. <Ref. to FU(H4SO)-27, REMOVAL, Camshaft Position Sensor.>
8) Remove the cam sprocket LH. <Ref. to ME(H4SO)-53, REMOVAL, Cam Sprocket.>
9) Remove the belt cover No. 2 LH.

10) Remove the tensioner bracket.

11) Disconnect the hose from water pump.
12) Remove the water pump.

B: INSTALLATION
1) Install the water pump onto cylinder block LH.
NOTE:
Tightening torque:
1st
12 N*m (1.2 kgf-m, 8.9 ft-lb)
2nd
12 N*m (1.2 kgf-m, 8.9 ft-lb)

2) Install the hose to water pump.
3) Install the tensioner bracket.
Tightening torque: 24.5 N*m (2.5 kgf-m, 18.1 ft-lb)

4) Install the belt cover No. 2 LH.
Tightening torque: 5 N*m (0.5 kgf-m, 3.7 ft-lb)

5) Install the cam sprocket LH. <Ref. to ME(H4SO)-53, INSTALLATION, Cam Sprocket.>
6) Install the camshaft position sensor. <Ref. to FU(H4SO)-27, INSTALLATION, Camshaft Position Sensor.>
7) Install an automatic belt tension adjuster with the tension rod held by a pin. <Ref. to ME(H4SO)-49, AUTOMATIC BELT TENSION ADJUSTER ASSEMBLY AND BELT IDLER, INSTALLATION, Timing Belt.>
8) Install the timing belt. <Ref. to ME(H4SO)-50, TIMING BELT, INSTALLATION, Timing Belt.>
9) Install the timing belt cover. <Ref. to ME(H4SO)- 47, INSTALLATION, Timing Belt Cover.>
10) Install the crank pulley. <Ref. to ME(H4SO)-45, INSTALLATION, Crank Pulley.>
11) Install the V-belts. <Ref. to ME(H4SO)-43, INSTALLATION, V-belt.>
12) Install the radiator. <Ref. to CO(H4SO)-21, INSTALLATION, Radiator.>
C: INSPECTION
1) Check the water pump bearing for smooth rotation.
2) Check the water pump pulley for abnormalities.
3) Make sure the impeller is not abnormally deformed or damaged.
4) Inspect the clearance between impeller and pump case.
Clearance between impeller and pump case:
Standard
0.5 - 1.6 mm (0.020 - 0.063 in)

5) After water pump installation, check pulley shaft for engine coolant leaks or noise. If leaks or noise are noted, replace the water pump assembly.
Thermostat
A: REMOVAL
1) Lift up the vehicle.
2) Remove the under cover. <Ref. to EI-35, REMOVAL, Front Under Cover.>
3) Drain engine coolant. <Ref. to CO(H4SO)-14, DRAINING OF ENGINE COOLANT, REPLACEMENT, Engine Coolant.>
4) Disconnect the radiator outlet hose from thermostat cover.

5) Remove the thermostat cover, and then remove the gasket and thermostat.

B: INSTALLATION
1) Install a gasket to thermostat.
NOTE: Use a new gasket.
2) Install the thermostat and thermostat cover.
NOTE: Install the parts with the jiggle pin facing upward.
Tightening torque: 12 N*m (1.2 kgf-m, 8.9 ft-lb)

3) Connect the radiator outlet hose to thermostat cover.
4) Install the under cover. <Ref. to EI-35, INSTALLATION, Front Under Cover.>
5) Lower the vehicle.
6) Fill engine coolant. <Ref. to CO(H4SO)-14, FILLING OF ENGINE COOLANT, REPLACEMENT, Engine Coolant.>
C: INSPECTION
1) Check that the thermostat does not have deformation, cracks or damage.
2) Check that the thermostat valve closes completely at an ambient temperature.
3) Immerse the thermostat and a thermometer in water. Raise water temperature gradually, and check the temperature and valve lift when the valve begins to open and when the valve is fully opened.
Replace the thermostat if faulty.
NOTE:
Starting temperature to open: 86 - 90ºC (187 - 194ºF)
Full open temperature: 95ºC (203ºF)
Total valve lift: 9.0 mm (0.354 in) or more

Radiator
A: REMOVAL
CAUTION: The radiator is pressurized when the engine and radiator are hot. Wait until engine and radiator cool down before working on the radiator.
1) Disconnect the ground cable from battery.

2) Lift up the vehicle.
3) Remove the under cover. <Ref. to EI-35, REMOVAL, Front Under Cover.>
4) Drain engine coolant. <Ref. to CO(H4SO)-14, DRAINING OF ENGINE COOLANT, REPLACEMENT, Engine Coolant.>
5) Disconnect the radiator outlet hose from thermostat cover.

6) Disconnect the CVTF radiator hose from the CVTF pipe. (CVT model) NOTE: Plug the CVTF pipe to prevent CVTF from leaking.

7) Lower the vehicle.
8) Remove the air intake duct. <Ref. to IN(H4SO)- 9, REMOVAL, Air Intake Duct.>
9) Remove the reservoir tank. <Ref. to CO(H4SO)- 26, REMOVAL, Reservoir Tank.>
10) Disconnect the connector (A) from the main fan motor and the connector (B) from the sub fan motor.

11) Disconnect the radiator inlet hoses from the engine.

12) Remove the grille bracket.
NOTE: Remove ten clips when removing the grille bracket.

13) Remove the radiator upper brackets.

14) Lift the radiator up and away from vehicle.
15) Remove the radiator lower cushion from the vehicle body.

B: INSTALLATION
1) Install the radiator lower cushion to the vehicle body.

2) Install the radiator to vehicle.
NOTE: Make pins on the lower side of radiator be fitted into the radiator lower cushions.
3) Install the radiator upper brackets.
Tightening torque: 12 N*m (1.2 kgf-m, 8.9 ft-lb)

4) Attach the grille bracket.

5) Connect the radiator inlet hose.

6) Connect the connector (A) to the radiator main fan motor and the connector (B) to the sub fan motor connector.

7) Install the air intake duct. <Ref. to IN(H4SO)-9, INSTALLATION, Air Intake Duct.>
8) Install the reservoir tank. <Ref. to CO(H4SO)- 26, INSTALLATION, Reservoir Tank.>
9) Lift up the vehicle.
10) Connect the CVTF radiator hose. (CVT model) NOTE: Use a new CVTF radiator hose.

11) Connect the radiator outlet hose.

12) Install the under cover. <Ref. to EI-35, INSTALLATION, Front Under Cover.>
13) Lower the vehicle.
14) Connect the battery ground terminal.

15) Fill engine coolant. <Ref. to CO(H4SO)-14, FILLING OF ENGINE COOLANT, REPLACEMENT, Engine Coolant.>
16) Adjust the CVTF level. (CVT model) <Ref. to CVT-37, ADJUSTMENT, CVTF.>
C: INSPECTION
1) Check that the radiator does not have deformation, cracks or damage.
2) Check that the hose has no cracks, damage or loose part.
3) Remove the radiator cap, fill the radiator with engine coolant, and then install the radiator cap tester to the filler neck of radiator.

4) Apply a pressure of 157 kPa (1.6 kgf/cm2, 23 psi) to the radiator, and check the following items.
CAUTION:
Radiator Cap
A: INSPECTION
1) Check that the radiator cap does not have deformation, cracks or damage.
2) Attach the radiator cap tester to radiator cap.

3) Increase pressure until the radiator cap tester gauge needle stops. Radiator cap is functioning properly if it holds the service limit pressure for 5 - 6 seconds. Replace the radiator cap if its valve opens at less than the service limit.
Standard: 93 - 123 kPa (0.95 - 1.25 kgf/cm2, 14 - 18 psi)
Service limit: 83 kPa (0.85 kgf/cm2, 12 psi)
CAUTION: Be sure to remove foreign matter and rust from the cap in advance. Otherwise, results of pressure test will be incorrect.
Radiator Main Fan and Fan Motor
A: REMOVAL
1) Disconnect the ground cable from battery.

2) Remove the reservoir tank. <Ref. to CO(H4SO)- 26, REMOVAL, Reservoir Tank.>
3) Disconnect the connector from the main fan motor assembly.

4) Remove the CVTF radiator hose from the clip of the radiator main fan shroud. (CVT model)
5) Remove the bolts which hold the radiator main fan shroud onto the radiator.

6) Remove the radiator main fan and fan motor from vehicle.
B: INSTALLATION
CAUTION: Confirm that the radiator hose is securely connected.
Install in the reverse order of removal.
Tightening torque: 7.5 N*m (0.8 kgf-m, 5.5 ft-lb)
C: DISASSEMBLY
1) Remove the clip which holds the main fan motor assembly connector onto the radiator main fan shroud.
2) Remove the bolts which hold the main fan motor assembly onto the radiator main shroud.

D: ASSEMBLY
Assemble in the reverse order of disassembly.
Tightening torque: 5 N*m (0.5 kgf-m, 3.7 ft-lb)
E: INSPECTION
Check that the radiator main fan, radiator main fan shroud and main fan motor assembly do not have deformation, cracks or damage.
Radiator Sub Fan and Fan Motor
A: REMOVAL
1) Disconnect the ground cable from battery.

2) Remove the air intake duct. <Ref. to IN(H4SO)- 9, REMOVAL, Air Intake Duct.>
3) Disconnect the connector from the sub fan motor assembly.

4) Remove the CVTF radiator hose from the clip of the radiator sub fan & fan motor. (CVT model)
5) Remove the bolts which hold the radiator sub fan shroud onto the radiator.

6) Remove the radiator sub fan and fan motor from vehicle.
B: INSTALLATION
CAUTION: Confirm that the radiator hose is securely connected.
Install in the reverse order of removal.
Tightening torque: 7.5 N*m (0.8 kgf-m, 5.5 ft-lb)
C: DISASSEMBLY
1) Remove the clip which holds the radiator sub fan motor assembly connector onto the radiator sub fan shroud.
2) Remove the bolts which hold the sub fan motor assembly onto the radiator sub fan shroud.

D: ASSEMBLY
Assemble in the reverse order of disassembly.
Tightening torque: 5 N*m (0.5 kgf-m, 3.7 ft-lb)
E: INSPECTION
Check that the radiator sub fan, radiator sub fan shroud and sub fan motor assembly do not have deformation, cracks or damage.
Reservoir Tank
A: REMOVAL
1) Pull out the over flow hose (A) from the reservoir tank.
2) Pull out the reservoir tank to the arrow direction while pushing the claw (B).

B: INSTALLATION
Install in the reverse order of removal.
C: INSPECTION
1) Check that the reservoir tank does not have deformation, cracks or damage.
2) Make sure the over flow hoses are not cracked, damaged or loose.
3) Make sure the engine coolant level is between "FULL" and "LOW".
Engine Cooling System Trouble in General
A: INSPECTION

 General Description of Lubrication
 General Description of Lubrication
	 Oil Pressure System
 Oil Pressure System
	 Adjusting the front seat shoulder belt anchor height
 Adjusting the front seat shoulder belt anchor height
	 Roof Trim
 Roof Trim