A: PROCEDURE

B: ACTIVATION OF MALFUNCTION INDICATOR LIGHT
1) When the ignition switch is turned to ON (engine OFF), the malfunction indicator light (A) in the combination meter illuminates.
NOTE: If the malfunction indicator light does not illuminate, perform diagnostics of the malfunction indicator light circuit or the combination meter circuit. <Ref. to EN(H4SO)(diag)-55, MALFUNCTION INDICATOR LIGHT DOES NOT COME ON, Malfunction Indicator Light.>

2) After starting the engine, the malfunction indicator light goes out. If it does not go off, any of the engine and emission control system has malfunction.

3) If the diagnostic system detects a misfire which could damage the catalyst, the malfunction indicator light will blink at a cycle of 1 Hz.

4) Install the delivery (test) mode fuse (A) with ignition switch to OFF.
CAUTION: Do not use any fuses that are installed on the vehicle.


C: MALFUNCTION INDICATOR LIGHT DOES NOT COME ON
TROUBLE SYMPTOM:
When the ignition switch is turned to ON (engine OFF), malfunction indicator light does not illuminate.
WIRING DIAGRAM:



D: MALFUNCTION INDICATOR LIGHT DOES NOT GO OFF
TROUBLE SYMPTOM:
Although malfunction indicator light comes on when the engine runs, DTC is not shown on the Subaru Select Monitor or general scan tool display.
WIRING DIAGRAM:



E: MALFUNCTION INDICATOR LIGHT DOES NOT BLINK
DIAGNOSIS:
TROUBLE SYMPTOM:
Malfunction indicator light does not blink during Inspection Mode.
WIRING DIAGRAM:


F: MALFUNCTION INDICATOR LIGHT REMAINS BLINKING
DIAGNOSIS:
The delivery (test) mode fuse circuit is short-circuited to ground.
TROUBLE SYMPTOM:
Malfunction indicator light blinks when delivery (test) mode fuse is not connected.
WIRING DIAGRAM:



Diagnostics for Engine Starting Failure
A: PROCEDURE

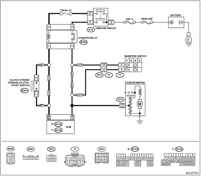
B: STARTER MOTOR CIRCUIT
CAUTION: After servicing or replacing faulty parts, perform Clear Memory Mode <Ref. to EN(H4SO)(diag)-51, Clear Memory Mode.>, and Inspection Mode <Ref. to EN(H4SO)(diag)-40, Inspection Mode.>.
WIRING DIAGRAM:





C: CHECK POWER SUPPLY AND GROUND LINE OF ENGINE CONTROL MODULE (ECM)
CAUTION: After servicing or replacing faulty parts, perform Clear Memory Mode <Ref. to EN(H4SO)(diag)-51, OPERATION, Clear Memory Mode.>, and Inspection Mode <Ref. to EN(H4SO)(diag)-40, PROCEDURE, Inspection Mode.>.
WIRING DIAGRAM:



D: IGNITION CONTROL SYSTEM
CAUTION: After servicing or replacing faulty parts, perform Clear Memory Mode <Ref. to EN(H4SO)(diag)-51, Clear Memory Mode.>, and Inspection Mode <Ref. to EN(H4SO)(diag)-40, Inspection Mode.>.
WIRING DIAGRAM:



E: FUEL PUMP CIRCUIT
CAUTION:
After servicing or replacing faulty parts, perform Clear Memory Mode <Ref. to EN(H4SO)(diag)-51, OPERATION, Clear Memory Mode.>, and Inspection Mode <Ref. to EN(H4SO)(diag)-40, PROCEDURE, Inspection Mode.>.
WIRING DIAGRAM:



F: FUEL INJECTOR CIRCUIT
CAUTION:
WIRING DIAGRAM:



Diagnostic Procedure for Subaru Select Monitor Communication
A: COMMUNICATION FOR INITIALIZING IMPOSSIBLE
DIAGNOSIS:
Open or short circuit in data link connector
TROUBLE SYMPTOM:
Subaru Select Monitor communication failure
WIRING DIAGRAM:



List of Diagnostic Trouble Code (DTC)
A: LIST








DTC P0026, P0028, P0030, P0031, P0032, P0037, P0038, P0068, P0076,
P0077, P0082, P0083, P0101, P0102, P0103, P0107, P0108, P0111, P0112, P0113,
P0117, P0118, P0122, P0123, P0125, P0126
DTC P0128, P0131, P0132, P0133, P0134, P0137, P0138, P013A, P013B, P013E,
P013F, P0140, P0141, P014C, P014D, P015A, P015B, P0171, P0172, P0181, P0182,
P0183, P0196, P0197, P0198, P0201
DTC P0107, P0108, P0111, P0112, P0113, P0117, P0118, P0122, P0123, P0125,
P0126, P0128
DTC 41, 42, 45, 46, 4A, 4B, 4D, 4E, 53, 54, 55, 58, 59, 5A, 5B, 5C, 5D, 61,
62, 65, 66, 6A, 6B, 6D, 6E